Dummy link to fix Firefox-Bug: First child with tabindex is ignored

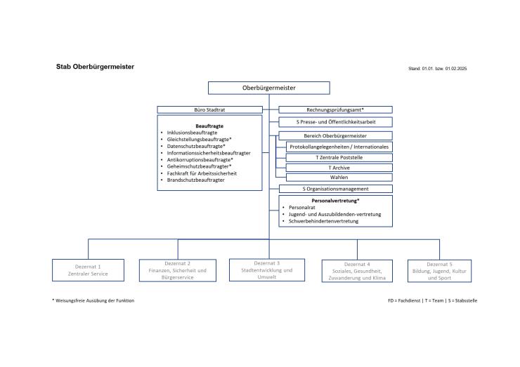
Stab Oberbürgermeister

Dem Stab Oberbürgermeister sind folgende Bereiche und Beauftragte zugeordnet: 

Bereiche

  • Büro Stadtrat
  • Stabsstelle Presse- und Öffentlichkeitsarbeit
  • Bereich Oberbürgermeister
  • Stabsstelle Organisationsmanagement
  • Rechnungsprüfungsamt
  • Personalrat
  • Jugend- und Auszubildendenvertretung
  • Schwerbehindertenvertretung

Beauftragte

  • Datenschutzbeauftragte /-r
  • Gleichstellungsbeauftragte /-r
  • Inklusionsbeauftragte /-r
  • Informationssicherheitsbeauftragte /-r
  • Antikorruptionsbeauftragte /-r
  • Geheimschutzbeauftragte /-r
  • Fachkraft für Arbeitsschutz
  • Brandschutzbeauftragte /-r

gehört zu

Oberbürgermeister

Das Bild zeigt ein Organigramm der Verwaltungsstruktur unter dem Oberbürgermeister mit Stand vom 01.01. bzw. 01.02.2025. Unter dem Oberbürgermeister gibt es verschiedene Stabsstellen, darunter das Büro Stadtrat, Beauftragten für Themen wie Inklusion, Datenschutz und Brandschutz, Gleichstellung,  Antikorruption, Informationssicherheit sowie weitere Funktionen wie Pressearbeit, Organisationsmanagement und Personalvertretung.
Organigramm des Stab Oberbürgermeister

Bereich Oberbürgermeister

Die Bearbeitung von Bürgeranliegen und die Organisation des Bürgersprechtages gehören zu den Hautpaufgaben des Bereiches des Oberbürgermeisters.
    • Stab Oberbürgermeister

Büro Stadtrat

Vorbereitung, Organisation und Durchführung der Stadtratssitzungen einschließlich Protokollführung und Absicherung der ordnungsgemäßen Arbeit des Stadtrates gehören zu den Hauptaufgaben des Büros.
    • Stab Oberbürgermeister

Datenschutzbeauftragte

Die Sicherstellung des Datenschutzes in der Stadtverwaltung Jena gehört zu den Hautpaufgaben.
    • Stab Oberbürgermeister

Gleichstellungsbeauftragte

Die Gleichstellungsbeauftragte fördert und überwacht u. a. die Durchführung des Gleichstellungsgesetzes, die Gleichstellungsbeauftragte u. a. die Gleichberechtigung von Frauen und Männern und Abbau von Benachteiligungen.
    • Stab Oberbürgermeister

Personalrat

Die Interessen der Beschäftigten der Stadtverwaltung Jena und ihrer Eigenbetriebe werden durch den Personrat vertreten.
    • Stab Oberbürgermeister

Protokollangelegenheiten / Internationales

Bearbeitung von Bürgeranliegen und Organisation des Bürgersprechtages, Begründung und Pflege von Städtepartnerschaften, Bearbeitung von Europaangelegenheiten gehören unter anderem zu den Aufgaben des Bereiches Protokollangelegenheiten / Internationales.
    • Stab Oberbürgermeister

Rechnungsprüfungsamt

Das RPA prüft Jahres- und Gesamtabschlüsse, Buchführung, Haushaltswirtschaft u. v. m..
    • Stab Oberbürgermeister

Schwerbehindertenvertretung

Vorrangige Aufgabe ist die Vertretung der schwerbehinderten Beschäftigten der Stadtverwaltung Jena.
    • Stab Oberbürgermeister

Stabsstelle Organisationsmanagement

Die Bearbeitung verwaltungsinterner Grundsatzfragen (Aufbauorganisation, Aufgabengliederungsplan, Verwaltungsgliederungsplan, Allgemeine Geschäftsanordnung) gehören zu den Hauptaufgaben der Stabsstelle Organisationsmanagement.
    • Stab Oberbürgermeister

Stabsstelle Presse- und Öffentlichkeitsarbeit

Kontakt für Medien, Internetprojekte, Chefredaktion Internet, Social Media und Stadtmarketing gehören zu den Aufgabenbereichen der Presse- und Öffentlichkeitsarbeit.
    • Stab Oberbürgermeister

Standort

Stab Oberbürgermeister

Am Anger 15
07743 Jena
Deutschland

Downloads